3044永利集团(中国)有限公司
&ngsp;
主页
海大主页
塔大主页
关于我们
3044永利集团简介
公司机构
教在爱恩
师德师风
团队风采
内外联系
教务通知
课表查询
对外交流
院校交流
员工交流
就业升学
就业活动
就业资讯
升学深造
学在爱恩
创新创业
员工服务
榜样力量
学习指南
通知公告
3044永利集团新闻
员工会
员工风采
English
Introduction of AIEN
AIEN English Department
Recruitment
AIMIS
欢迎您,今天是:
发布日期:
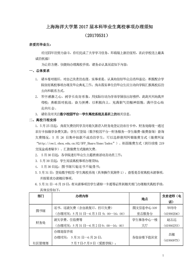
2017-05-31
本条信息已被查看了
628
次
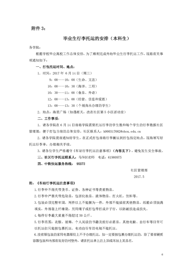
3044永利集团第2017届本科毕业生离校事项办理须知
Copyright
©
3044永利集团(中国)有限公司 版权所有, All Rights Reserved
本网站由3044永利集团建立,现代信息与教育技术中心提供技术支持
最佳浏览IE7.0+、FireFox3.0+,分辨率1024*768+